2022-05-20 10:26:14 浏览数:0
成都市“十四五”城乡社区发展治理规划
目 录
前言
第一章 规划背景
第一节 发展基础
第二节 机遇挑战
(一)把准用好城乡社区发展治理面临的时代机遇
(二)审视剖析城乡社区发展治理存在的问题挑战
第二章 总体要求
第一节 指导思想
第二节 基本原则
第三节 发展目标
(一)“十四五”时期主要目标
(二)2035年远景目标
第三章 突出公园城市特质 建设幸福美好公园社区
第一节 分类建设城镇乡村产业三类公园社区
(一)建设城镇公园社区
(二)建设乡村公园社区
(三)建设产业公园社区
第二节 梯次创建未来公园社区
(四)坚持规划引领
(五)强化片区开发
(六)注重场景营造
(七)深化融合共治
第三节 特色打造主题公园社区
(八)建设绿色生态型主题公园社区
(九)建设文化创意型主题公园社区
(十)建设运动健康型主题公园社区
(十一)建设智慧科技型主题公园社区
(十二)建设国际时尚型主题公园社区
第四章 聚焦基层治理现代化 构建基层治理共同体
第一节 实施发展提质“五大行动”,构建社区发展共同体
(一)实施社区空间品质提升行动
(二)实施社区场景营造赋能行动
(三)实施社区商业发展繁荣行动
(四)实施社区生态价值转化行动
(五)实施社区天府文化创生行动
第二节 推进治理增效“五大工程”,构建社区治理共同体
(六)推进自治活力提升工程
(七)推进小区治理延伸工程
(八)推进社会主体培育工程
(九)推进公民道德建设工程
(十)推进智慧社区创建工程
第三节 促进服务供给“五个优化”,构建社区生活共同体
(十一)优化社区公共服务配置机制
(十二)优化政务服务下沉社区机制
(十三)优化社区生活服务供给机制
(十四)优化社区志愿服务参与机制
(十五)优化社区服务载体运营机制
第四节 推动平安筑基“五个强化”,构建社区安全共同体
(十六)强化重大灾害应急响应
(十七)强化公共卫生风险应对
(十八)强化矛盾纠纷多元化解
(十九)强化安全隐患系统治理
(二十)强化社会心理危机干预
第五节 提升基层治理“五种能力”,构建社区行动共同体
(二十一)提升党建引领能力
(二十二)提升法治保障能力
(二十三)提升市场运筹能力
(二十四)提升社会协同能力
(二十五)提升基层统筹能力
第五章 保障措施
第一节 加强组织领导
第二节 完善政策供给
第三节 强化规划实施
第四节 营造良好氛围
名词解释
前言
“十四五”时期是成都市建设幸福美好公园社区、推进基层治理体系和治理能力现代化的重要五年。城乡社区发展治理作为城市治理的底部支撑、社会治理的基础工程、基层治理的主要内容、党建引领的重点领域,肩负着巩固党的执政根基、创造幸福美好生活的政治责任和民生责任。
本规划根据《中共中央yl23411永利官网关于加强基层治理体系和治理能力现代化建设的意见》《四川省“十四五”城乡社区发展治理规划》《中共成都市委关于制定成都市国民经济和社会发展第十四个五年规划和二〇三五年远景目标的建议》《成都市国民经济和社会发展第十四个五年规划和二〇三五年远景目标纲要》编制,是成都城乡社区发展治理领域的第一个五年规划。规划站位新发展阶段、贯彻新发展理念、服务新发展格局,着眼构建与公园城市示范区建设需要相适应的现代基层治理体系,以建设幸福美好公园社区和构建社区发展、社区治理、社区生活、社区安全、社区行动“五个共同体”为主要任务,明确全市城乡社区发展治理2035年远景目标和“十四五”时期的总体思路、发展目标、主要举措,是全市深化党建引领城乡社区发展治理的路线图、任务书和时间表。
第一章 规划背景
第一节 发展基础
“十三五”时期,市委坚定落实yl23411永利官网新时代中国特色社会主义思想,创造性作出党建引领城乡社区发展治理的重大决策,开创了超大城市基层治理的崭新范式,为“十四五”时期推进基层治理体系和治理能力现代化建设奠定了坚实基础。
——加强党委领导,构建起高效协同的组织领导体系。创新领导体制。在全国率先设立城乡社区发展治理委员会,整合分散在30多个党政部门的职能职责,形成社治部门牵头抓总、职能部门分工协作、区(市)县推动落实、镇(街道)和村(社区)具体推进的工作格局。构建制度生态。颁布全国首部《成都市社区发展治理促进条例》,出台“城乡社区发展治理30条”纲领性文件、6个重点领域改革文件和系列实施细则,编制全国首部城乡社区发展治理总体规划,配套公园社区、国际化社区、社区商业等若干专项规划导则,基本形成系统完备、衔接高效、规范有序的政策规划体系。统筹重大工作。推进幸福美好生活十大工程、“爱成都·迎大运”系列行动、未来公园社区建设、社区疫情防控等市委中心工作,推动城市总体战略落地见实和重点任务末端见效。面对新冠疫情大考,充分发挥党建引领城乡社区发展治理体系优势,全面发动各类基层力量投入社区疫情防控,坚决守住了不发生疫情社区传播的底线。
——提升环境品质,构建起宜居导向的社区建设体系。重塑社区空间形态。分类制定城镇社区、乡村社区、产业社区专项规划和建设标准,布局建设集成服务、文化、生态、空间等七大应用场景的示范社区557个,形成空间可共享、绿色可感知、建筑可品鉴、街区可漫步的公园社区聚落。改善社区宜居品质。集成化片区化推进城乡社区发展治理“五大行动”,累计完成老旧城区改造项目859个,整治背街小巷3257条,建设文化创意、运动健康、绿色生态等主题社区,市民从身边的点滴变化中共享城市发展红利。丰富社区生活体验。依托社区综合体、特色街区、TOD、社区绿道打造多元社区商业消费场景,利用城市“金角银边”打造社区美空间、社区运动角等特色场景5000余个,创新推出“天府社区游”旅游产品,以精品游线串联特色社区、网红打卡点。
——突出共建共享,构建起党建引领的社区治理体系。创新党建引领路径。构建五级党组织纵向联动、区域党组织横向互动的组织体系,创新社区党建“五线工作法”、小区党建“五步工作法”,全面实施党建引领小区治理“四有一化”攻坚,探索“信托制”物业服务模式,首批试点小区物业纠纷同比下降90%。强化自治德治法治。在全国首创基层党组织领导下的村(居)民议事会制度,深化以“诉源治理”改革为重点的社区法治建设,创新设立社区志愿服务日和社区邻里节,形成“一核三治、共建共治共享”的新型基层治理机制。突出共建共治共享。创新社会协同、群众参与基层治理的组织形式和制度化渠道,发展社会组织和社会企业,建立社区发展治理“机会清单”发布制度,引导3.2万个驻区单位、237万社区志愿者、1.3万家社会主体与社区组织共建、活动共联、资源共享。
——紧贴市民需求,构建起精准精细的社区服务体系。科学布局服务阵地。规划建成217个社区综合体、2354个小区党群服务站,全面完成3039个社区党群服务中心“亲民化改造”,初步形成“15分钟街区级—10分钟社区级—5分钟小区级”社区综合服务圈。精准配置服务功能。依托社区各级服务阵地集成提供公共服务、公益服务、生活服务等3大类100余项民生服务,差异化配置托幼养老、快递配送、日常维修等高频生活性服务,鼓励引入与周边既有业态错位发展的社区商业,让居民在“家门口”就能享受到高品质多元化服务。创新数字服务载体。开发“天府市民云”APP,集成市县两级近700项便民服务,适应疫情防控和社区管理服务需要,依托“天府市民云”推出“社智在线”社区综合信息平台。上线3年多来,注册用户达1064万人,累计服务市民4亿人次。
——夯实基层基础,构建起重心下移的支撑保障体系。优化基层权责关系。深化拓展街道职能转变和社区减负提能改革,剥离街道招商引资职能,按照“6+X”设置方式优化街道内设机构,撤并社区承担不合理事项46.8%,形成产业功能区主责产业发展、镇街主责公共服务和社会管理、部门负责综合保障和执法监管的职责分工体系。强化基层要素保障。建立保障与激励双轨并行的社区专项经费制度,每年为城乡社区拨付17.7亿元资金专项用于社区发展治理和民生服务项目,鼓励社会力量组建社区基金会,募集社会资本1.06亿元。建强基层人才队伍。建立社区专职工作者统筹管理、职业化岗位薪酬和职业资格补贴等制度,创办村镇学院、社区学院、社会组织学院等基层治理院校,全市2.6万名社区工作者进入职业化体系,基本构建起多层次基层队伍和村(社区)的人力资源支撑体系。
第二节 机遇挑战
“十四五”时期,国家区域战略和重大政策密集部署,城市发展新旧动能融合叠加,成都将沿着建设成渝地区双城经济圈、成都都市圈、践行新发展理念的公园城市示范区的发展轨迹,从高速度增长阶段向高质量发展阶段深刻转型。2021年4月28日,中共中央、yl23411永利官网印发《关于加强基层治理体系和治理能力现代化建设的意见》,将基层治理上升到国家治理现代化建设的高度部署推进,为持续深化城乡社区发展治理提供了方向指引。
(一)把准用好城乡社区发展治理面临的时代机遇
国内国际双循环格局赋予城市功能转换新机遇。成都作为国际门户枢纽城市,面临依托战略区位优势系统性重塑城市功能的重大机遇。必须着眼打造国内循环的战略腹地和国际循环的门户枢纽,以深化城乡社区发展治理激发城市高质量发展内生动能,全面提升城市微观单元的资源承载力和要素集聚力,塑造引领高质量发展新的增长极和动力源。
建设成渝地区双城经济圈赋予城市能级提升新机遇。成渝地区双城经济圈建设已高位起步,成都正迎来城市能级跃升、位势抬升的战略机遇期。必须围绕唱好“双城记”这个“十四五”时期的重要任务,以深化城乡社区发展治理塑造高品质生活宜居地比较优势,在社区尺度打造以人的体验感和舒适度为价值依归的高品质生活新场景,推动治理效能持续转化为战略势能。
建设成都都市圈赋予区域同城化发展新机遇。打造以成都为中心的现代化都市圈,有利于提升区域发展整体性,形成各具特色、功能互补的联动发展格局。必须主动置身省委“一干多支”发展战略,以深化城乡社区发展治理推动成德眉资共享社会资源、共扬巴蜀文化、共创美好生活,加快构建城市治理互动互促、公共服务共建共享格局,为成都服务全川共同发展夯实基础。
建设践行新发展理念的公园城市示范区赋予城市转型发展新机遇。成都正肩负yl23411永利官网总书记赋予的建设践行新发展理念的公园城市示范区的时代使命,不断释放城市转型发展的时代红利。必须深入贯彻落实新发展理念,以深化城乡社区发展治理走好新型城镇化之路,营造彰显公园城市特质的社区生产生活生态场景,推动营城兴城治城内涵的整体重塑。
(二)审视剖析城乡社区发展治理存在的问题挑战
面对加强基层治理能力建设的形势任务,体制机制层面还存在制度创新不足、力量统筹不够、职能配置不优等问题;面对市民多元化品质化的服务需求,服务供给体系还存在公共服务供需失衡、便民服务匹配不准、生活服务品质不优等问题;面对城市社会组织结构的动态变化,共建共治共享还存在居民参与意愿不强、市场活力激发不足、社会协同程度不高等问题;面对治理重心下移的实践方向,资源要素配置还存在配置方式粗放、应急能力不足、共享机制缺位等问题;面对基层治理智慧化的发展趋势,智慧治理体系还存在基础设施建设滞后、信息共享不畅、数据标准缺失等问题。
面向未来,要深刻认识、准确把握国家战略变化赋予的新使命新要求、发展阶段变化呈现的新趋势新特征、群众需求变化带来的新向往新期盼,对表对标、遵循规律、保持定力,以建设践行新发展理念的公园城市示范区为统领,聚焦推进基层治理体系和治理能力现代化的重大要求,深入推进党建引领城乡社区发展治理,加快建设幸福美好公园社区,为公园城市示范区建设贡献更多力量。
第二章 总体要求
第一节 指导思想
高举中国特色社会主义伟大旗帜,深入贯彻党的十九大和十九届二中、三中、四中、五中、六中全会精神,全面落实yl23411永利官网总书记对四川及成都工作系列重要指示精神和省委、市委重大决策部署,坚持和加强党的全面领导,完整、准确、全面贯彻新发展理念,践行以人民为中心的发展思想,以建设践行新发展理念的公园城市示范区为统领,以推动高质量发展、创造高品质生活、实现高效能治理为发展导向,以服务新发展格局构建和推动成渝地区双城经济圈建设为战略牵引,以巩固党的执政根基、创造幸福美好生活为工作主线,以建设幸福美好公园社区和构建社区发展共同体、社区治理共同体、社区生活共同体、社区安全共同体、社区行动共同体为主要任务,全面提升基层治理体系和治理能力现代化水平,更好满足人民群众对幸福美好生活的向往。
第二节 基本原则
——坚持党建引领共建共治共享。自觉肩负巩固党的执政根基和回应人民美好生活向往的政治责任,把党的领导贯穿于基层治理和社区建设的全过程各方面,发挥党的政治优势和组织优势,动员全社会共建美好城市、共创发展机会、共享幸福生活,建设人人有责、人人尽责、人人享有的基层治理共同体。
——坚持人民至上造福人民。坚定践行以人民为中心的发展思想,始终把满足人民群众美好生活向往作为一切工作的出发点和落脚点,全面增进民生福祉、促进社会公平正义,让市民获得感成色更足、幸福感更可持续、安全感更有保障,促进人的全面发展和社会全面进步。
——坚持系统思维统筹推进。准确把握发展和安全、活力与秩序的辩证关系,树立全周期管理和全要素集成理念,强化系统治理、依法治理、综合治理、源头治理,整体提升基层公共管理、公共服务和公共安全水平,切实筑牢民生幸福高线、城市平安底线,推动幸福美好生活与良序善治相得益彰。
——坚持方式变革场景营城。始终遵循生态优先、生活导向、商业逻辑的营城理念,把场景营造作为深化城乡社区发展治理的路径选择,推动传统社区空间向融地域、生活、情感、价值等于一体的场景延伸,全面提升城市空间品质、集聚先进生产要素、重塑社会价值取向,焕发城市蓬勃生机和社会创造活力。
——坚持开放融合传承创新。全面对表中央战略决策,精准落实省委部署要求,主动对标先进城市做法,以开放为导向、融合为路径、传承为基底、创新为动力,系统总结城乡社区发展治理新经验、探索基层现代治理新路径、营造未来城市治理新场景,厚植城市面向未来的持久竞争优势。
第三节 发展目标
(一)“十四五”时期主要目标
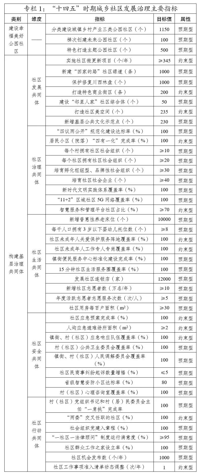
综合考量市域经济社会发展情况、城乡社区发展定位差异,今后五年城乡社区发展治理要努力实现以下主要目标:党建引领城乡社区发展治理体制机制更加健全、运行更加顺畅,社会各类主体参与基层治理的深度广度进一步拓展,居民生活环境更加美丽宜居,社区服务供给更加精准优质,社区发展潜力得到充分释放,社区治理方式更加高效智慧,基层治理体系和治理能力现代化水平大幅提升,分类建成1150个幸福美好公园社区,示范创建100个未来公园社区,助力建设践行新发展理念的公园城市示范区。
(二)2035年远景目标
到2035年,城乡社区形态更加优美、生态更加怡人、业态更具活力、文态彰显特色、心态向善向美,全面建成彰显公园城市特质、定义幸福美好生活的幸福美好公园社区,全面实现基层治理体系和治理能力现代化。

第三章 突出公园城市特质 建设幸福美好公园社区
服务建设践行新发展理念的公园城市示范区工作大局,将幸福美好公园社区建设作为公园城市示范区建设的重要组成部分、品质化现代社区建设的工作抓手,适应产业经济地理重塑变化,统筹生产生活生态功能布局,实施差异化发展、精细化治理策略。将城镇社区、乡村社区、产业社区作为幸福美好公园社区的基础类别,将未来公园社区作为幸福美好公园社区的高阶形态,将主题公园社区作为幸福美好公园社区的多样表达,系统构建开放包容、主题鲜明、可持续发展的幸福美好公园社区体系,全面打造彰显公园城市特质的新型城市功能单元。
第一节 分类建设城镇乡村产业三类公园社区
服务市委“三个做优做强”重大决策,以城乡社区为场域提升城市功能品质,城镇公园社区以品质宜居为导向,强调空间合理规划布局;乡村公园社区以生态宜居为导向,强调资源活化利用;产业公园社区以宜业宜居为导向,强调职住平衡产城一体。到2025年,示范创建1150个幸福美好公园社区。
(一)建设城镇公园社区。突出功能复合、品质宜居,顺应现代社群发展趋势,强化土地开发强度管理对社区功能提升、空间形态塑造和场景特色营造的作用,探索开放式的街区形态和复合式的社区功能,促进土地资源集约高效利用,营造宜人宜居的社区生活空间。立足人的全生命周期需求,提供公平可及的基本公共服务和精准精细的便民生活服务,以新零售、新业态、新模式为突破,推动社区传统商业改造升级,积极发展社区商业新业态新模式,打造个性化、体验化、品质化的社区消费新场景。
(二)建设乡村公园社区。突出城乡融合、生态宜居,推广“小规模、组团式、微田园、生态化”模式,充分利用林盘、水系、山林及农田等资源要素,因地制宜规划布局乡村聚居点,构建“有机和谐、尺度适宜”的空间聚落形态。基于生态资源本底,促进多元业态融合,持续发展壮大农村集体经济,完善集体经济收益分配制度,构建以特色农业为核心、农商文旅体融合发展的产业模式,推动村民共享产业发展成果,走向共同富裕。
(三)建设产业公园社区。突出产城一体、宜业宜居,坚持整体开发、集约高效利用土地,鼓励产业用地多功能立体开发和复合利用,实现产业空间、生活空间和交往空间在楼宇内水平融合、垂直叠加,打造集科研、教育、展示、商业、居住等于一体的复合型城市功能单元。综合考虑科技创新人才年轻化、高知化、国际化等特征,精准配置品质化、特色化服务设施,建设集产业服务、公共服务、商业服务于一体的“邻里人家”,营造一站消费、集成服务的新场景。



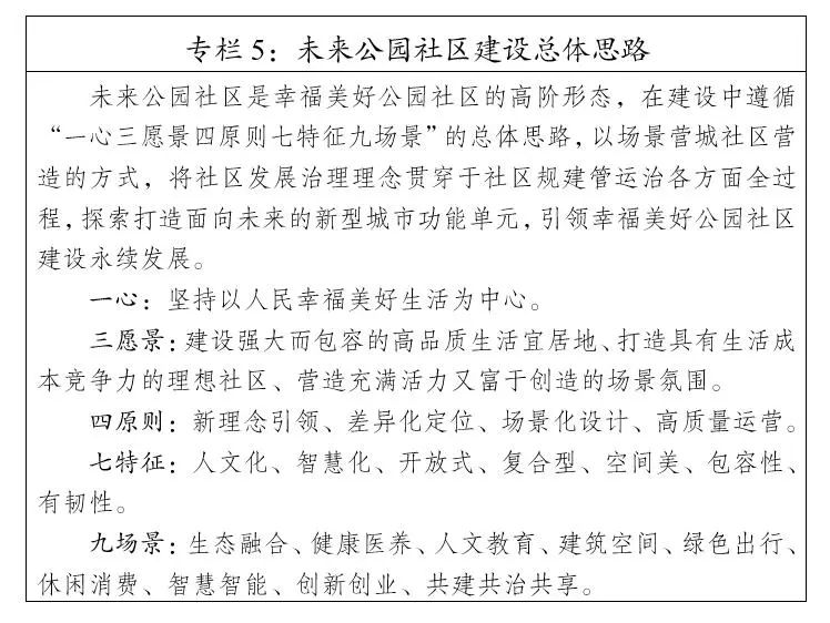
第二节 梯次创建未来公园社区
按照“一心三愿景四原则七特征九场景”的总体思路,完善“规划导则定格局、城市设计定指标、创建方案定项目”的建设指引体系,夯实土地、金融、人才等要素支撑,打造引领未来发展的新型城市功能单元。到2025年,示范创建100个未来公园社区。
(四)坚持规划引领。按照新理念引领、差异化定位、场景化设计、高质量运营的原则,结合居民实际需求和未来发展趋势,加快编制未来公园社区规划导则,配套制定符合功能定位和社区发展需要的建设技术规范和城市设计方案。完善片区国土空间专项规划和详细规划,立足未来公园社区空间布局、人口分布、生态资源、生产要素等,引导人口、产业、公服配套等合理配置,塑造功能布局均衡、产业特色鲜明、空间尺度宜人、人城境业和谐的新型城市功能单元。
(五)强化片区开发。树立片区综合开发理念,创新应用投融资模式,推动未来公园社区投入资金科学配置、总体平衡,促进城市基础设施和土地资源统筹开发。鼓励引进发展城市综合运营商和专业化服务企业,整合土地、资金、产业、人才等资源,推动片区开发核心资源全面导入、集成集聚,实现片区建设和运营管理一体实施。“十四五”期间,以环城生态公园区域、天府新区及东部新区全域,其他各区(市)县新建片区、“中优”区域、城中村、老旧场镇为重点区域,开展未来公园社区创建。
(六)注重场景营造。遵循“一社一品”特色化差异化打造思路,结合城镇、乡村、产业社区不同资源禀赋、人口结构、文化基底和比较优势,因地制宜分类营造生态融合、健康医养、人文教育、建筑空间、绿色出行、休闲消费、创新创业、智慧智能、共建共治共享“九大场景”。每个新建类社区在打造至少1个主题场景、8个应用场景基础上,叠加若干其他特色场景,构建“1+8+X”场景延伸体系,丰富未来公园社区的内涵表达。
(七)深化融合共治。创新区域化党建片区化治理机制,成立适应未来公园社区片区化开发和一体化治理需要的综合党委,统筹社区公共资源利用和民生服务供给,通过设立社区发展基金、引进商业运营机构、培育专业社会组织等方式,引导各类市场资本和社会力量参与社区发展治理。塑造在地特色文化,以文化为纽带培育社区共同体意识,以活动为载体营造和谐邻里关系,巩固和强化居民社区认同感、归属感。

第三节 特色打造主题公园社区
聚焦落实市委“四个结构调整”、创建全国文明典范城市、举办大运会、建设智慧蓉城等中心工作,根据不同社区的资源禀赋、区位环境、历史人文、产业集聚等特点,分类营造绿色生态、文化创意、运动健康、智慧科技、国际时尚等类型主题公园社区,提升城市生态化、人文化、智慧化、共享化、国际化水平。到2025年,示范创建500个主题公园社区。
(八)建设绿色生态型主题公园社区。坚持“景区化、景观化、可进入、可参与”理念,依托社区绿色生态本底和自然资源,科学布局绿色开敞空间和环境友好设施,探索社区生态价值转化范式,释放社区生态资源商业机会和消费潜力,营造人与自然和谐相处、公园与社区无界融合的社区新形态,使绿色成为城市宜居最动人的底色、低碳成为城市发展最持久的优势、简约成为市民生活最推崇的风尚。
(九)建设文化创意型主题公园社区。大力弘扬中华优秀传统文化,推动天府文化创造性转化、创新性发展,加强社区文化资源保护利用,构建体现历史底蕴、人文气质、生活情趣的社区文化识别体系和景观体系,鼓励文创企业、专业机构开展公共艺术创作和视觉表达设计,让前沿的对话、艺术的表达、新潮的创作、悠远的乡愁在社区生长演绎,使典籍中的蜀都风貌、记忆中的市井生活穿越时空在社区活态呈现。
(十)建设运动健康型主题公园社区。把握建设世界赛事名城重大机遇,坚持办赛营城兴业惠民相统一,推动重大赛事场馆开放共享、公共体育设施提档升级、全民健身活动丰富拓展、休闲运动产业创新发展,鼓励有条件的城乡社区活化利用社区公共空间和生态系统,引入专业机构或市场主体打造面向市民开放的体育健身、运动休闲场所,营造热爱运动、追求健康的社会氛围。
(十一)建设智慧科技型主题公园社区。顺应“让城市更聪明一些、更智慧一些”的治理趋势,着眼构建面向未来的城市治理基本单元,以新一轮科技革命引领社区发展治理方式变革,将大数据、云计算、物联网、区块链、5G等前沿技术嵌入基层治理的不同领域、各个环节,构建跨界融合共创分享的智慧治理新模式,推动城市管理更智能、治理更高效、生活更便捷,夯实智慧蓉城建设的底部支撑。
(十二)建设国际时尚型主题公园社区。着眼提升城市国际化程度和国际人才吸附集聚能力,适应外籍人士和本地居民多元化高品质需求,大力推进公共服务、商务服务、生活服务等事项与国际标准接轨,推动涉外政务服务适度向社区延伸,增设国际商务及国际生活服务等特色配套设施,鼓励外资机构、外籍居民有序参与社区事务和公益服务,加快构建惠及全体市民的国际化社区发展体系。
第四章 聚焦基层治理现代化 构建基层治理共同体
深入贯彻落实中央和省委关于推进基层治理现代化的决策部署,将党中央yl23411永利官网《关于加强基层治理体系和治理能力现代化建设的意见》“建设基层治理共同体”的重大要求落实到社区层面,着力构建社区发展共同体、社区治理共同体、社区生活共同体、社区安全共同体、社区行动共同体,在更高水平更深层次实现高质量发展、高品质生活、高效能治理协同共进,全面提升基层治理体系和治理能力现代化水平。
第一节 实施发展提质“五大行动”,构建社区发展共同体
坚持把新发展理念贯穿到城市规划建设管理运营全过程、落实到社区基本单元,以社区空间、场景、产业、生态、文化等要素的融合重塑激发社区内生动能,让城乡社区成为新场景的价值增值地、新经济的成长发育地、城市可持续发展的动力释放地。
(一)实施社区空间品质提升行动
1.提升城市新区社区品质。推动规划新建社区片区综合开发,以未来公园社区为主要承载,突出人文化、开放式、复合型、低密度、空间美、包容性、高智能、有韧性等内涵特征开展多维场景营造,鼓励市场主体参与社区开发运营,促进幸福美好公园社区规建管运治一体化。优化郊区新城和产业功能区社区空间治理规划体系,以社区为基本单元引导人口、产业、公服配套和基础设施等合理布局,建设产城一体、职住平衡、宜居宜业的新型城镇社区。
2.推动老旧城区社区改造。按照“渐进式、小规模、适应性”原则分类实施城镇老旧片区、老旧社区、老旧小区环境综合整治。推行“导师团—规划师—众创组”三级社区规划师制度,充分发挥社区规划师发动居民、参与设计、指导建设的专业作用。合法利用城市低效用地、“金角银边”和社区闲置空间,采取设施嵌入、功能置换、业态提升、场景营造等策略推进社区微更新,创构城市空间增量,激活城市空间价值。到2025年,改造完成老旧片区217个、老旧社区233个、老旧小区6100个。
3.促进乡村社区资源活化。着眼促进乡村振兴推动城乡融合发展,挖掘山水、土地、文化、旅游等在地资源,推进乡村社区空间活化、要素活化、场景活化、产业活化,实施土地综合整治、川西林盘修复、大地景观塑造和美丽宜居乡村建设,构建“产业功能区+特色镇+川西林盘”发展模式,推动农商文旅体融合发展。鼓励农村集体经济组织以村民入股、集体出资、专业运营方式,共同开发乡村闲置资源,壮大农村集体经济实力。
(二)实施社区场景营造赋能行动
4.以场景营造赋能美好生活。围绕人的生活体验,大力发展文化型主题餐厅、情景式购物商场、互动式旅游消费等跨界融合的复合型业态,打造丰富多元的时尚消费场景。精准对接居民需求,加快发展覆盖养老、教育、健康、家政等民生领域的线上线下服务,打造高效便捷的便民服务场景。活化利用城市公园、街头广场等开敞公共空间,精心设计配置体现人文价值、美学体验的休憩功能设施,打造“最成都·生活美学新场景”400个。
5.以场景营造激发内生动能。搭建社区创业服务平台,集成提供孵化培育、技能培训、财税融资、法律咨询等全生命周期产业服务,推动高端人才、先进要素、创新企业和研发活动向产业社区集聚,形成以科创空间为基本承载、智能智慧为产业特性、创新创造为产出方式的产业场景。强化产业人群服务,合理布局“天府人家(邻里人家)”社区综合体和舒适物设施体系,营造公共服务、商务服务、生活服务多维场景。
6.以场景营造筑牢生态本底。构建“轨道+公交+慢行”三网融合的绿色交通体系,多维多点布局公共绿地,推进社区级生态绿道建设,加强建筑设施、市政设备立体绿化,探索零排放低碳建筑技术,促进生活出行与绿色环境无缝衔接,到2025年,公园绿地服务半径覆盖率超过90%,具备条件的社区人均公共绿地面积达到1—1.5㎡。创新实施社区碳中和场景试验,探索建设零碳负碳社区,完善社区生活垃圾分类、再生资源回收和循环利用体系,推动分布式光伏发电、中水雨水回收等技术在社区应用,推行绿色低碳生活方式,建设节约型机关、绿色社区和绿色家庭。
(三)实施社区商业发展繁荣行动
7.完善规划引领与政策支撑体系。发挥政府引导作用,健全规划指引、政策支撑、市场准入、机会释放和有序竞争的社区商业培育发展体系,明确发展区域布局、重点方向和行业规范,建立社区商业项目,特别是社区电商(含社区团购等)的准入机制,出台项目激励、运营监管、品牌培育等配套措施,支持市属国有企业、社会企业等多元主体参与社区商业项目建设运营。
8.推动市民服务与消费场景叠加。发挥市场主体作用,围绕“全龄全时全新”多元消费需求,大力发展夜间经济、周末经济、首店经济、云端经济,积极招引创新型、科创型龙头企业及各类首店入驻社区,依托社区综合体、特色街区、TOD、社区绿道等载体培育发展社区商业,鼓励定制、体验、智能、时尚消费等新模式新业态发展。运用现代信息技术发展信息消费、数字消费、绿色消费等社区消费新模式,形成零距离“体验型”、5—10分钟“一步型”、15分钟“目的型”消费时圈。
9.推动市场供给与社会供给统一。发挥社会协同作用,大力发展社区商业+旅游、社区商业+文创、社区商业+康养、社区商业+居家、社区商业+教育等新型业态,推动商业逻辑和公益属性相融互促。引导社会组织、社会企业、社区社会企业等社会主体,围绕居民需求迫切、政府难以兜底、市场不愿介入的服务领域,以商业化逻辑完善针对性产品和服务供给,实现经济效益、社会效益和民生效益有机统一。
(四)实施社区生态价值转化行动
10.推动社区生态体系经济价值转化。挖掘社区生态资源“吃住行游购娱”消费潜力,推行“绿道+”“公园+”“川西林盘+”“大地景观+”等新消费新模式,推动民宿康养、运动休闲、体验消费、旅游观光等业态有机植入、跨界融合,满足市民多样性、个性化、高品质户外消费需求。健全社区生态产品经营开发机制,构建“生态投入—环境改善—品质提升—价值反哺”良性循环,打造生态产品区域品牌,促进社区生态产品价值增值。
11.推动社区生态体系社会价值转化。加强社区生态资源区域统筹规划和功能设计,复合叠加空间承载、服务供给和行为引领功能,缓解停车、应急避险、养老设施短缺等社会难题。加强社区生态空间文化、教育、体育等公共服务设施有机融入,策划实施以社区绿道、游园绿地、川西林盘等为承载空间的群众性户外文体活动,引导市民在绿色开放空间享受健康生活。
12.推动社区生态体系人文价值转化。深度挖掘两江环抱、锦江公园、环城生态公园等生态区域文化资源,大力推进文化生态街区、文化生态小镇建设,鼓励文创企业、艺术院校、专业机构进入社区生态空间开展公共艺术创作和视觉表达设计,促进社区生态体系与历史文化、民俗风情等有机融合,丰富成都“慢生活”文化的生态表达。到2025年,打造文化街区和天府绿道“沉浸式文化空间”100个。
(五)实施社区天府文化创生行动
13.推动社区文化浸润式培育。设立成都市社区节,深化和谐邻里关系营造行动,精心策划频次高、受众广、可持续的社区群众性文化项目,培育居民社区共同体意识。依托各类社区服务阵地和小区架空层等空间,根据居民需求打造社区书屋、社区音乐厅、邻里学堂等社区文化场所,常态组织邻里集市、小区论坛、客厅艺术汇等邻里活动,定期开展蓉城好邻居、邻里好组织、邻里好活动评选,塑造向上向善向美的社区精神。
14.推动社区文化延续性传承。挖掘天府文化内涵、提炼社区文化符号,加强社区文化街区、历史遗存、特色建筑、红色资源保护利用,编制社区文化发展规划,绘制社区文化资源地图,打造文化艺术中心、非遗传承场所、红色教育基地、民族团结进步教育基地等区域文化地标,设置文化陈列室、乡愁纪念馆、人物故事墙等小微文化场景,让社区成为居民情感联结、文化认同的重要载体。
15.推动社区文化创造性转化。编制文旅规划社区专章,分类打造以文化为内核的国际时尚、大美田园、天府人文、运动健康等主题社区,结合大运会、世运会、世园会和国际美食旅游节等重大赛事和展会,创新建设社区运动角、社区美空间、社区音乐厅等社区文体场景和“天府社区游”精品游线,引入文创企业开办社区工作室、设计馆,促进文化开发利用与创意设计、旅游消费、乡村振兴跨界融合。

第二节 推进治理增效“五大工程”,构建社区治理共同体
围绕提升基层治理科学化、精细化、智能化水平,以城乡社区为基本场域深化平台搭建、组织延伸、多元参与、手段创新,推动政府治理同社会调节、居民自治良性互动,构建适应超大城市现代治理需要的基层治理体系。
(六)推进自治活力提升工程
16.健全社区自治机制。建立基层群众性自治组织法人备案制度,加强集体资产管理。在基层公共事务和公益事业中广泛实行群众自我管理、自我服务、自我教育、自我监督,拓宽群众反映意见和建议的渠道。规范村(居)民委员会、议事会、监委会工作运行机制,完善村(社区)党务、村(居)务、财务公开制度,强化基层纪检监察组织与村(居)务监督委员会的沟通协作、有效衔接,形成监督合力。
17.搭建社区协商平台。制定社区居民议事协商指导规范,完善民主听证会、民情恳谈会、社区评议会等协商制度,推广社区提案制度。全面推行社区重大事项“四议两公开”,引导社区自治组织围绕空间利用、环境维护、资金使用、物业管理等关乎居民切身利益、涉及社区公共利益的重大事项开展民主协商,按照“征集需求、形成议题、讨论协商、确定项目”的方式主动设置公共议题、自主解决矛盾问题,推动利益相关方、社会组织、驻区单位等自觉参与社区公共事务。
18.发展社区共治主体。引导居民依据兴趣爱好、特色专长和服务需求成立各类“微组织”“自组织”,充分发挥其在链接社会资源、丰富文体活动、调解邻里纠纷、增强社会活力等方面的积极作用。通过活动项目化、项目组织化提升自组织的组织、协商、行动能力,积极引导有条件的自组织有序向社区社会组织转化。注重发掘老党员、老教师等社区居民群体和入党积极分子、网格员、楼栋长、居民小组长等社区治理骨干力量,加强对项目管理、处理矛盾和建立规则等实务技能的培训,将其发展成为自组织领头人。
(七)推进小区治理延伸工程
19.做强党建引领末梢。推动城市基层党的组织体系向居民小区延伸,持续深化居民小区(院落)有党组织引领、有党员示范带头、有服务阵地保障、有经费支撑和党建引领小区治理制度化的“四有一化”建设。强化社区党组织在业主委员会的组建和换届过程中的把关作用,推动符合条件的业委会设立党支部或党小组,建立社区物业党建联建和协调共治机制,构建镇街党组织领导,社区党组织为核心,居民小区党组织为引领,业主委员会、物业机构为基础,党员群众互联互动、共建共治共享的居民小区联动工作体系,三年内实现居民小区党的组织和工作全覆盖。
20.健全小区自治机制。探索建立“社区—小区(院落)—楼栋(单元)”三级自治网络,推动民主协商议事机制向小区(院落)延伸。制定业主委员会规范运行若干措施,完善社区和居民小区党组织对业主委员会和物业服务机构的监督、评议、管理体系,推动社区环境和物业管理委员会规范运行。推动小区普遍组建业委会,在规模较大的居民小区探索建立业主代表大会制度,引导小区居民通过成立业主大会、小区议事会等方式表达诉求、行使权力、维护权益,三年内实现居民小区自治组织全覆盖。
21.提升物业服务水平。衔接《四川省物业管理条例》,推动修订《成都市物业管理条例》,完善物业行业信用信息管理办法,健全行业评价、价格协商、良性退出等机制,制度化推进信托制物业管理服务扩面增效,推行“物业+社工”模式,构建“公开透明、开放参与、信义为本”的新型治理关系,提高小区治理和服务规范化水平,三年内实现居民小区物业服务管理全覆盖。
22.强化薄弱小区治理。补齐老旧小区、“三无”院落、乡村集中居民区等薄弱小区治理短板,推动符合条件的小区(院落)成立小区党支部,加大院委会、自管委等自治组织建设力度,通过制定小区公约、建立小区议事协商机制,引导居民主动参与环境整治、设施维护、矛盾纠纷调解等小区事务。探索物业自治管理路径,提升自我管理、自我服务的意识和水平。
(八)推进社会主体培育工程
23.扶持社会组织专业发展。健全社会组织发展制度体系,大力发展专业化、枢纽型、品牌型社会组织,重点培育公益性、服务性、互助性社会组织,“十四五”期间培育孵化枢纽型社会组织不少于30个。分层分级编制购买服务指导目录和事项清单,逐步扩大政府向社会组织购买公共服务的范围和规模,支持党组织健全、管理规范的社会组织优先承接政府转移职能和服务项目,推动购买社会组织服务支出占政府购买服务比例动态保持在5%以上。
24.创新发展社区社会企业。出台培育发展社区社会企业的指导意见,建立市区两级社区社会企业库,完善登记注册、绩效评估、税收优惠、运营监管、良性退出机制,通过股权投资、公益创投等方式对市场潜力大、创新能力强的社区社会企业给予支持,重点培育空间运营、物业服务、社区商业、便民服务等领域社区社会企业,依托天府社创中心搭建社区社会企业孵化平台,探索社区社会企业托管政府闲置资产和社区公共空间,开发无偿和低偿收费的公益项目,推动社区社会企业多元发展、转型成长。
25.规范培育社区基金(会)。鼓励社会主体和民间资本按程序发起成立社区基金(会),加强社区基金(会)全程督导及技术支持,规范资金募集、使用及扶持项目管理,建立居民投入精神荣誉褒奖嘉许制度,探索社区基金会资产联合信托、保值增值,吸引社会资本持续稳定投入社区发展治理事业。到2025年,实现区(市)县社区基金会全覆盖。
(九)推进公民道德建设工程
26.加强思想道德建设。培育践行社会主义核心价值观,加强铸牢中华民族共同体意识宣传教育,推动yl23411永利官网新时代中国特色社会主义思想进社区、进农村、进家庭。常态化制度化开展社区思想道德教育和道德模范评选表彰活动,积极培育和学习宣传时代楷模、最美人物、身边好人。加强家庭家教家风建设,广泛开展“传家训、立家规、扬家风”等活动。
27.涵育市民文明素养。结合落实核心价值引领、天府文化润城、先进典型示范、市民友善优雅“四大行动”,深入开展文明典范社区、文明家庭等创建活动。推进新时代文明实践中心(站点)建设,按照有场所、有队伍、有活动、有项目、有机制的标准实现全覆盖,立足城乡社区建强新时代文明实践体系,结合党史学习教育建设文明实践教育基地。大力倡导简约生活、绿色生活、文明旅游、文明出行,打造最美成都人、书香成都等品牌。
28.树立社会道德新风。建立城乡社区道德评议机制,健全居民公约“红黑榜”制度,倡导邻里和睦文化,褒奖见义勇为、敬老爱亲等善行孝举,整治婚丧大操大办、高额彩礼、铺张浪费、厚葬薄养等不良习俗,引导社区居民明是非、辨善恶、守诚信、知荣辱。加强乡风文明建设,持续打造风尚新美、环境秀美、生活乐美“三美”示范村。
(十)推进智慧社区创建工程
29.完善智慧社区顶层设计。衔接智慧蓉城“6+8+N”总体部署,编制智慧社区建设规划,制定智慧社区建设指南。按照国家新型智慧城市建设与评价标准体系,完善智慧社区规范标准、信息安全、建设运营和保障激励等政策制度。构建智慧社区“115N”整体架构,完善1个社区主题数据库,搭建1个智慧社区综合信息平台,围绕社区治理、社区服务、社区安全、社区发展、社区党建5大板块,建设N类社区智慧应用场景。
30.做优智慧社区综合平台。对接智慧蓉城“三级平台、五级应用”,搭建智慧社区综合信息平台,完善社区主题基础数据库动态更新、综合应用、开放共享管理使用机制。打通数据采集和回流渠道,整合并统一事项报送和指令下发功能,推进信息平台集成融合、管理体系归口统一、用户终端集成应用,构筑态势全面感知、力量统筹调度、行动人机协同、问题闭环处置的智慧社区一体化数字底座。
31.拓展智慧社区应用场景。对应智慧蓉城“3+1”场景模块设计,按照统一建平台、开放建场景的原则,组织行业部门开发电梯安全管理、燃气安全监测、社区养老托幼、党员学习教育等智慧化应用场景,推动平安城市建设、公共卫生应急、人口管控排查等社会治理重点领域智慧化场景社区呈现,引导社会主体研发应用数字文娱、在线教育、智能运动、智慧家居等优质产品和个性服务。实施社区新型基础设施建设行动计划,促进5G网络、光纤宽带与物联网、智能充电桩等基础设施协同布局。

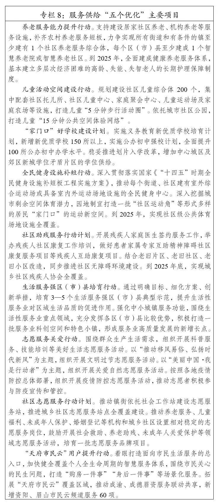
第三节 促进服务供给“五个优化”,构建社区生活共同体
准确把握建设高品质生活宜居地的内在要求,以分类供给、精准匹配、优质高效、便民利民为导向,优化提升社区公共服务、政务服务、便民服务、志愿服务等服务供给,不断满足广大市民对美好生活的向往。
(十一)优化社区公共服务配置机制
32.深化基本公共服务制度改革。实施基本公共服务标准化管理,健全基本公共服务政策、基础设施建设重点项目、基础数据“三张清单”体系,建立与经济社会发展相适应的动态调整机制。建立健全基本公共服务监测评价体系,完善考核及反馈机制。按年度更新发布基本公共服务清单白皮书,完善“服务监测—效能评估—动态调整”机制,稳步推进基本公共服务覆盖常住人口,实现服务保障水平与经济社会发展同步。推动公共服务供给方式和质量变革,鼓励推广公建民营、民办公助等模式,创新EPC+O等服务设施建设机制,支持引导国有资本、民间资本参与公共服务供给。
33.优化社区公共服务设施布局。适应人口分布和动态迁徙,统筹推进教育、医疗、养老、文体等基本公共服务设施规划布局,建设更多群众“家门口”的好学校、好医院、图书馆、运动空间等公共服务设施。将综合服务设施建设纳入国土空间规划,推进新建社区综合服务设施标准化规范化建设,探索社区综合服务设施“一点多用”。在城镇社区依托各级服务载体全覆盖建设“劳动者港湾”,为环卫工人、快递小哥、外卖骑手、网约车司机等户外工作者或新型劳动群体提供休息驿站。
34.加强全龄人群公共服务供给。以全龄人群需求为导向,加大“一老一小”和特殊群体服务供给力度。构建以社区养老服务综合体为枢纽、“一院一中心多站点”为支撑的居家社区养老服务网络,推动物业管理与养老服务相结合,创新高龄老人关心照护服务模式。加强社区未成年人关爱保护,推进镇街未成年人保护工作站、儿童友好社区建设,扩大3岁以下婴幼儿托位供给,支持社会力量发展综合托育服务机构和社区托育服务设施。实施无障碍场景社区营建行动,健全精神障碍社区康复服务体系,到2025年,实现新旧公共场所无障碍化率分别达到100%、80%,社区精神障碍康复站点镇街全覆盖。
(十二)优化政务服务下沉社区机制
35.加强镇街便民服务中心标准化建设。推行政务服务“最多跑一次”改革,发布“零跑腿”事项清单。以构建“马上办、网上办、就近办、一次办”便民利企服务体系为目标,深化镇街便民服务中心“综合窗口”改革,规范窗口设置、标识标牌等硬件设施,统一审批服务事项、细化审批服务流程、规范审批服务标准,实现“前台一窗受理、后台分工协同”。推进一体化在线政务服务平台建设,最大限度集成不同层级、不同部门、分散孤立、用途单一的各类业务信息系统,构建实体受理窗口、网上办事大厅、移动客户端、自助终端的多样化服务格局。
36.推进政务服务向城乡社区延伸。以15分钟社区综合服务圈为半径,科学设置社区便民服务网点,按照“能放则放、应放尽放”原则,整合区(市)县、镇(街道)两级政务服务下沉社区,推动政务服务事项社区“零距离”办理。推动“互联网+政务服务”向城乡社区延伸覆盖,加快部署政务通用自助服务一体机,完善政务自助便民服务网络布局。依托“天府市民云”和“蓉易办”服务平台,推进市民服务“一号通行”、政务服务“一网通办”,实现高频次服务需求基本线上获取,企业和市民办理事项100%可网上申请、80%可不见面审批。
(十三)优化社区生活服务供给机制
37.建立供需对接机制。开展服务需求常态化调查,绘制社区生活服务资源地图,梳理形成配套缺失清单和“家门口”服务项目清单,同步建立逐年配套、跟踪问效的常态机制,探索社区生活服务“好差评”评价机制和质量认证机制,保障居民服务的表达权、决策权和评价权。引入大数据、移动互联网等新技术和新理念,建设社区服务供需对接信息平台,提供服务信息发布、检索、推荐功能,提升服务供给精准度。
38.健全服务供给链条。以提升便利度和改善服务体验为导向,开展“新时代新社区新生活服务质量提升活动”,推动社区生活服务向高品质和多样化升级。全面推进城市一刻钟便民生活圈建设,依托三级社区服务载体,活化利用各类闲置空间资源,集成提供社区养老、社区医疗、社区教育等基本生活服务,大力发展快递配送、家政维修、个人护理、美容美发等高频生活服务,构建覆盖全人群全链条的社区生活服务圈。
39.拓展服务供给渠道。健全社区服务设施共享利用机制,鼓励驻区单位向市民有序开放文化体育设施、会议活动场地、内部食堂、停车场等空间和设施资源。推动市属民生投资集团和社会专业性企业参与社区生活服务供给,大力发展社区家庭服务、健康服务、养老服务企业和机构。开展便利店品牌化连锁化三年行动,支持有实力的企业运用连锁经营的方式到城乡社区设立超市、便利店、标准化菜店等零售网点,到2025年,发展特色小店500家、社区食堂120个。
(十四)优化社区志愿服务参与机制
40.健全社区志愿服务体系。推动修订《成都市志愿服务条例》,围绕志愿者、志愿服务组织、志愿服务活动、志愿服务激励以及志愿服务管理等方面完善相关制度。推进成都志愿者网与全国志愿服务信息系统数据常态化对接,优化“文明兴蓉”志愿服务线上平台功能,推动志愿者“一键注册”、志愿服务活动“一键参与”。鼓励党政机关、企业事业单位等成立志愿服务队到社区开展志愿服务,落实星级志愿者评定、“友善公益榜”评选等激励措施,健全“爱心银行”“时间银行”等志愿服务回馈制度。到2025年,全市志愿服务队伍突破3.5万支,新增社区志愿者50万人。
41.丰富社区志愿服务内容。鼓励以家政服务、文体活动、心理疏导、法律服务、应急响应等为主要服务内容,以低保对象、空巢老人、留守儿童、残疾人等为主要服务对象,有针对性地开展社区志愿服务。提升“在社区·爱成都”社区志愿服务品牌价值,持续开展十大感动人物、十佳市民等创评活动,形成全社会崇尚志愿精神、积极参与志愿服务的氛围。
(十五)优化社区服务载体运营机制
42.推动社区服务载体市场化运营。研究制定社区服务载体建设路径、资金来源、运营主体等全生命周期政策措施,鼓励利用社区办公用房、楼栋架空层和物业管理用房等公共空间开展社区服务,支持市场主体、社会力量、社区居民共同参与社区服务载体管理运行,健全委托专业机构运营与自主运营并行、商业服务与公益服务结合、经济利益与社会效益兼顾的管理运营模式。
43.加强社区综合服务集成化供给。优化“天府人家”社区综合体、社区党群服务中心、小区党群服务站三级社区服务载体功能,制定党群服务中心服务阵地建设标准2.0版。整合区域党务、政务、社务、商务、人才、生活等全方位服务项目,鼓励相似服务功能在不同时段共享同一空间、互补服务功能在同一时段无边界融合,实行8小时外社区服务设施开放和错时服务,提升区域内镇街、社区、小区服务中心能级。以“天府市民云”为主要载体创新社区服务线上供给模式,推广应用远程诊疗、线上看护、健康监测、智能家居、数字文娱、个性定制等在线服务。

第四节 推动平安筑基“五个强化”,构建社区安全共同体
适应后疫情时代城市应对突发事件和抵御灾害风险的现实需要,强化社区重大灾害应急响应、公共卫生风险应对、矛盾纠纷多元化解、安全隐患综合治理、社会心理危机干预,切实筑牢城市安全运行和社会和谐稳定的底部支撑。
(十六)强化重大灾害应急响应
44.加强防灾减灾基础建设。开展综合灾害风险普查,建立社区灾害和事故隐患动态清单,根据不同灾害类别和风险等级科学制定社区综合减灾规划。推进社区基本应急设施标准化“6+N”配置,合理布局建设市民应急避难场所,动态保持饮用水、速食品等必要生活物资基数。推动灾害风险早期预警设施进学校、进小区,依托国家、省级和市级综合灾害监测大数据系统,加强对各类灾害风险的监测分析和快速预警。
45.强化灾害风险联动响应。设立社区减灾应急服务中心,健全社区与应急、公安、消防等部门定期联系制度和联动协作机制,形成与城市指挥互联互通的社区应急指挥终端。以流程化响应、模块化调度为导向推进社区应急预案体系建设,全覆盖组建涵盖基层力量、救援机构、社会组织的镇(街道)、村(社区)两级应急响应队伍,每年开展应急演练不少于4次。构建社区应急物资储调体系,建立与辖区内商家联盟、驻区单位等共存统调机制。
46.提升居民自救互救能力。构建社会力量参与防灾教育、灾害处置、灾后救助的制度化渠道,鼓励通过政府购买服务委托专业社会组织和社会救援机构,面向基层应急响应队伍和居民群众开展防灾减灾救灾知识宣传、技能培训、应急演练。健全多元主体参与社区应急举报、响应、处置的激励制度,推动社会组织、社区居民和驻区单位、行业组织常态化参与社区应急联动。完善灾害风险分担机制,鼓励保险公司开发巨灾保险产品。
(十七)强化公共卫生风险应对
47.加强公共卫生服务体系建设。推动编制医疗卫生资源布局规划,出台完善重大疫情防控体制机制、健全公共卫生应急管理体系的指导意见,推进城乡社区公共卫生委员会建设,加强公共卫生体系基础设施和学科人才队伍建设,提升公共卫生服务、重大疫情防控和公共卫生突发事件应急处置能力。加快建成疾病监测综合灵敏、风险预警精准科学、应急应对处置立体高效、“预防—干预—诊治”衔接有序的“医防融合”公共卫生服务体系。
48.健全社区疾病防控工作机制。建立完善应急状态下镇(街道)、村(社区)、派出所、物业机构、基层医疗卫生机构各方联动的工作机制。建立点面结合的基层医疗机构发热门诊、哨点诊室,完善发热门诊与上级医院分级分诊、转运机制。强化社会动员和网格化管理,培育公共卫生领域社会组织和专业社工、志愿者队伍。建立跨部门、跨层级、跨区域信息整合机制,依托大数据、人工智能等技术优化疫情监测、排查、预警和防控工作。
49.增强居民卫生风险应对能力。建立全社会参与健康促进与教育的工作机制,充分发挥医疗卫生机构、疾控部门、学术团体、新闻媒体在健康科普中的重要作用,针对群众关切开展专业解读,提升重大疫情防范意识。完善社区居民健康档案,探索社区健康师制度、疫情防控卫生专员制度,促进基本公共卫生服务与家庭医生签约服务融合,完善预防、治疗、健康管理一体化电子健康服务,推动疾病预防工作向家庭延伸。
(十八)强化矛盾纠纷多元化解
50.建强矛盾纠纷调处平台。整合基层综治中心、群众工作之家、社区法律之家、法官调解室、“12309”检察服务中心等平台,建立市级矛盾纠纷调处服务中心、区(市)县分中心、镇(街道)服务站、村(社区)群众工作之家四级工作载体,推动法院、司法、信访、公安、综治等部门专业解纷力量派驻中心,实现群众诉求一窗受理、信访矛盾联合调处、问题纠纷就地解决。
51.完善矛盾纠纷调处机制。围绕“一站式”解纷,依托四级矛盾纠纷调处平台,畅通和规范群众诉求表达、利益协调、权益保障渠道,推动矛盾纠纷信息收集、一体调度、分级调处、依法化解。坚持和发展新时代“枫桥经验”,深化“诉源治理”改革,加大关系群众切身利益的重点项目风险评估,健全事前排查预警、事中分层化解、事后定分止争的全链条纠纷化解机制。
52.提升矛盾纠纷调处能力。加强调解行业性组织和专业化队伍建设,壮大专职人民调解队伍,建立多元调解促进协会,孵化培育专业性行业性调解类社会组织。加强“和合智解”e调解平台推广运用,加大调解资源整合力度,积极开展预约调解、网上调解、视频调解,提高智能解纷能力。深入开展“无讼社区”创建,巩固充实村(居)民委员会下属人民调解委员会,推动人民调解、法律援助、公证等法律服务全覆盖。
(十九)强化安全隐患系统治理
53.加强社区安全隐患排查。加强村(居)民委员会下属治安保卫委员会建设,健全完善群防群治、联防联治机制,常态化开展基层“访困难送温暖、访问题送平安”工作,以社区网格为单位,整合网格员、综治队员、城管协管员、灾害信息员等治理队伍,围绕社区安全生产、消防安全、设施安全、食品安全以及危化品管控、社会治安、民族宗教等方面存在的风险隐患,聚焦信访维稳重点领域、重点群体、重点人员,开展全覆盖拉网式排查,及时发现解决社区和群众身边的突出安全问题。
54.加强社会治安综合治理。加强现代化城乡社区发展治安治理体系建设,升级迭代“大联动·微治理”系统,深化“天网工程”“雪亮工程”“慧眼工程”共享运用,加强智能门禁、安防系统在重点区域、重点场所投放配置,全面开展智慧安防小区建设,构建立体化智能化社会治安防控体系。开展“无黑恶、无毒害、无邪教、无命案、无重大安全事故、无群体性事件、无网络电信诈骗”为主要内容的“七无”平安社区建设活动,着力解决社会治安突出问题,维护社会大局和谐稳定。
55.加强薄弱区域风险整治。加强和改进城乡结合部新型社区治理,开展城乡结合部环境连片整治、农商市场秩序整治、电动自行车安全整治等专项行动。以企业改制、拆迁安置、自建房集中社区为重点,强化风险隐患排查,建立问题对单销账机制,及时妥善处理征地拆迁中的房屋补偿、土地征用中的就业安置、社会保障及邻里关系等问题。
(二十)强化社会心理危机干预
56.健全多层次工作网络。设立全市统一的社会心理危机干预工作平台,建立24小时心理危机干预热线,实现市级心理危机干预热线全覆盖,及时发现和化解基层社会心理危机。构建区(市)县、镇(街道)、村(社区)心理健康服务三级预防与干预体系,推动村(社区)心理咨询室、健康活动室、心理宣泄室、心理测评工具、情绪疏通工具等基础设施建设。支持各类专业组织、机构在村(社区)开展社会心理服务,强化精神慰藉、心理疏导、关系调适、社会融入等服务。
57.开展全人群心理干预。加强对公众心理危机干预常识的宣传教育,向公众普及心理健康知识、防范灾难常识与心理危机干预知识。强化对社区生活失意、心态失衡、行为反常的特殊人群提供心理疏导、资源链接、社会融入等专业服务,培育自尊自信、理性平和、积极向上的良好心态。建立未成年人心理问题早期发现和及时干预机制,构建家、校、医、社四位一体中小学生心理健康服务体系,做好未成年人心理治疗、心理危机干预以及精神障碍早期识别和诊断治疗等工作。
58.加强专业化队伍建设。引进危机干预专家、心理咨询师等专业人员,按照不同层次、类别、任务组建专业队伍,鼓励掌握基本心理危机干预知识的救援人员和志愿者作为辅助力量,在为公众提供心理健康卫生服务同时,及时发现和化解基层社会心理危机。加强社会心理危机干预工作队伍的分类培训和规范管理,明确各类人员的招聘录用、递进培养、业务考核和管理办法。

第五节 提升基层治理“五种能力”,构建社区行动共同体
落实治理重心向基层下移的工作导向,聚焦基层治理制度创新和能力建设,强化基层党组织、政府、市场、社会、社区等主体的作用发挥,让基层有更多精力抓服务、更强能力谋发展、更高效率促治理。
(二十一)提升党建引领能力
59.完善党建引领机制。加强镇(街道)、村(社区)党组织对基层各类组织和各项工作的统一领导,健全在基层治理中坚持和加强党的领导的制度体系,依法把党的领导和党的建设有关要求写入各类组织章程,注重把党组织推荐的优秀人选通过一定程序明确为各类组织负责人。升级区(市)县跨街道区域化党建联席会议,健全会商共促配套制度,落实街道、社区与驻区单位党组织压实责任、沟通协商、考核激励、评价干部等“四个双向”机制。
60.健全基层党组织体系。加强基层党组织规范化建设和社区网格党组织设置,定期开展党组织设置不合理、覆盖不到位、体系不健全等情况排查整顿。持续开展新兴领域“两个覆盖”集中攻坚,建立“两新”组织全周期党组织建设促进机制,推动园区楼宇、商圈市场党组织实体化运行,健全快递物流、外卖配送、网约出行等企业党组织,推动将新就业人群纳入基层治理,探索以行业、属地、企业三方联动的党组织管理模式。
61.加强五级党组织联动。健全市、区(市)县、镇(街道)、村(社区)、居民小区党组织五级联动体系,全覆盖建立上级党组织班子成员联系下级党组织制度,健全定期调度、动态管理、督促检查和跟踪问效制度,完善权力清单管理制度和责任追究制度,形成权责明晰、分工负责、齐抓共管的基层治理“五级”联动制度体系。
(二十二)提升法治保障能力
62.健全基层法规体系。贯彻落实《成都市社区发展治理促进条例》,推动社区生态资源保护利用、社区公共空间开放共享、小区物业管理等领域地方立法,建立基层治理领域法律法规执法检查制度。完善村(居)民自治章程、村规民约、居民公约,推动形成多层次多样化的基层治理规则体系。
63.深化社区法治建设。健全“一社区一法律顾问”制度,鼓励镇街根据需要设立法律顾问和公职律师,健全基层治理重要政策、重大项目实施前法律顾问咨询机制。推进镇街公共法律服务工作站、社区法律之家等实体平台建设,推广远程法律服务。规范基层干部集中学法制度,提升基层党员、干部法治素养,引导群众积极参与、依法支持和配合基层治理。
(二十三)提升市场运筹能力
64.创新社区机会共享机制。系统分析社区人口结构、行为轨迹、消费需求以及公共空间、自然资源、规划配套等资源禀赋,通过同类项目纵向整合、区域项目整体包装等方式编制社区发展治理项目库,完善社区发展机会清单和定期发布机制,畅通市场主体参与社区资源开发利用、项目投资运营制度化渠道。
65.完善社区资源运营模式。发挥街道社区贴近居民、链接资源优势,搭建市场主体与社区合作平台,招引“城市运营商”、发展“社区合伙人”,鼓励其在公共区域治理、生态环境保护、老旧院落管理等领域开展专业化、市场化服务,畅通区域市场主体资源链接、信息交互、业态协同的社区微循环,构筑社区高质量发展生态圈。
(二十四)提升社会协同能力
66.健全社会参与机制。创新社区与社会组织、社会工作者、社区志愿者、社会慈善资源的“五社”联动机制。完善社会主体承接政府转移职能和委托具体事务的制度机制,通过授权委托、购买服务、公益创投等方式,吸引社会组织、社会企业、行业协会和志愿者等社会治理主体承接政府部分公共事务职能。探索以价值产出、社会属性为导向的社区资源配置制度改革,建立闲置国有资产管理权移交社区使用、经营权委托专业机构的管理运营机制。
67.搭建社会参与平台。创新建设天府社创中心,打造集孵化培育、资质认证、要素对接等功能于一体的综合服务平台,引导中心城区差异化建设分中心,推动资源共享、功能互补。规范发展各类社区基金,通过吸纳居民捐助、社会捐赠等方式,为解决社区问题、促进社区融合、推动社区共治提供可持续支撑。
(二十五)提升基层统筹能力
68.深化镇(街道)管理体制改革。依法赋予镇街综合管理权、统筹协调权和应急处置权,强化其对涉及本区域重大决策、重大规划、重大项目的参与权和建议权。制定部门向镇街下放权力事项清单,推进镇街职责任务、公共服务、属地管理清单标准化规范化建设,加强镇街议事协商能力建设和方式创新。深化“党建引领、双线融合”治理机制,完善重大事项共商、重点改革共推、重要成果共享制度,筑牢社区发展治理幸福高线与社会综合治理平安底线。纵深推进镇街层面队伍、网格、平台、机制优化整合,构建“一支队伍统管、一张网格统揽、一个平台统调、一套机制统筹”基层管理机制。
69.推进社区减负增效改革。持续开展规范下放基层事权事项整治,落实社区工作事项准入制度,健全社区负担情况动态监测、新增事项审批备案、违规行为问责追责等工作机制。建立以城乡社区工作事项清单管理为基础、以党建引领城乡社区发展治理为重点、以群众满意度为导向的城乡社区工作综合考评体系。统筹规范面向城乡社区的督查检查,清理规范工作台账、报表以及“一票否决”、签订责任状、出具证明事项、创建示范等项目,坚决避免社区负担变异反弹。
70.加强镇(街道)骨干队伍建设。开展镇(街道)领导班子分类管理,优化领导班子配备年龄、能力、经历、来源结构模型。探索建立从镇事业编制人员、优秀村党组织书记、到村任职过的选调生、第一书记、驻村工作队员“五方面人员”中选拔镇领导干部常态化制度。构建年轻干部发现培养储备机制,深化市县机关干部、选调生百镇千村“墩苗计划”,畅通镇(街道)干部跨区(市)县交流渠道。
71.加强社会工作队伍建设。适应公共服务和社会管理转型需要,健全社会工作专业人才培养、使用和管理机制。实施社工督导人才培养计划、社工优秀人才培育工程,建设市社工支持中心、区(市)县社工总站、镇(街道)社工站、村(社区)社工室社会工作服务网络,推动镇(街道)开发设立社工专职岗位,鼓励行业部门结合自身需求与特点购买社会工作服务。到2025年,持证社工达到3.5万人。
72.加强社区工作队伍建设。落实社区专职工作者职业化管理办法,建立4级27档的职业岗位体系,实行与岗位等级、工作实绩、专业水平等相挂钩、动态调整的薪酬体系。健全职业全周期教育培训工作体系,建好用好培训基地和在线培训平台,健全完善分级培训制度,支持社区专职工作者参加全国社会工作者职业资格评价。建立政治激励和表彰激励相结合的社区专职工作者激励关怀制度,畅通优秀社区专职工作者进入党政机关、事业单位的通道,提升社区专职工作者的职业认同度、事业归属感和社会荣誉感。

第五章 保障措施
第一节 加强组织领导
加强党委对基层治理的统一领导,发挥市县两级城乡社区发展治理工作领导小组牵头抓总作用,强化社治部门顶层设计、统筹协调、整合资源、重点突破、督导落实职能,更高层面更广范围更大力度加强基层治理领域的工作统筹。健全基层治理领导责任制,建立市、区(市)县、镇(街道)、村(社区)四级党组织书记抓基层治理的责任体系,区(市)县委书记履行第一责任,镇(街道)党(工)委书记履行直接责任,村(社区)党组织书记履行主体责任,各级党组织书记履职情况作为抓基层党建述职评议重要内容和领导干部考核重要依据。健全党建引领示范建设体系,建立城乡社区发展治理重大贡献和创新突破项目评选、先进集体和先进个人表扬激励制度,强化鼓励创新、选树典型、激励先进的工作导向。
第二节 完善政策供给
构建幸福美好公园社区政策体系。加强社区空间专项规划与国土空间总体规划衔接,分类编制控制性详细规划,围绕土地出让、行政审批、规划指标、资金保障等方面配套相关支持政策,推动各类核心资源要素科学配置。完善社区服务政策体系。编制城乡社区服务体系建设规划,将社区综合服务设施建设纳入国土空间规划,制定社区服务载体建设移交运营和服务项目准入、实施、评估等全生命周期政策措施,完善以社区商业为主要形态的社区服务业制度生态。探索发展社区经济政策体系。出台鼓励发展社区经济的指导意见,支持有条件的城镇社区居委会发起设立混合所有制新型社区经济组织,探索以社区党组织为引领、居委会为主导、社区资源活化利用为路径、实现社区公共利益为导向、服务社区居民为目标的社区可持续发展道路。创新社区资源统筹政策体系。出台引导国有企业、市场主体、公益组织等多元主体投入社区发展治理事业的支持政策,建立部门投入社区非专项资金统筹使用机制,管好用活社区保障激励资金,推动力量配备、服务资源、财力物力向基层一线倾斜,提升社区服务群众的能力水平。
第三节 强化规划实施
建立和完善规划落实责任制,对本规划确定的指标和重大政策、重大改革任务,按年度分解落实到具体部门,明确实施主体、进度要求和推进措施,确保规划目标和任务如期完成。坚持以规划引领项目建设、以项目支撑规划落地,依托社区发展治理机会清单和民生项目常态化发布机制,围绕城乡基础建设、环境保护、创新创业、公共服务等重点领域和薄弱环节,包装策划并组织实施好一批重大项目。加强规划评估考核,将本规划确定的指标纳入市级相关部门、各区(市)县综合评价和考核体系,动态开展“十四五”城乡社区发展治理规划年度跟踪监测、中期评估和末期全面评估,建立目标考评、社会测评、群众议评相协调的评价体系。
第四节 营造良好氛围
深入宣传城乡社区发展治理“十四五”时期的总体思路、目标愿景及重点任务,引导各级各类媒体聚焦重大部署开展宣传议题策划。全面对表中央和省委推进基层治理现代化的部署要求,主动对标国内外先发城市的经验做法,研究建立城市基层治理质量标准,依托权威智库和行业协会等联合开展抽样评价和榜单排名,抢占基层治理领域话语先机。积极举办行业系统、专业领域学术研讨交流活动,主动争取经验交流推介机会,大力宣传成都城乡社区发展治理的理论成果和实践成效。广泛调动全社会力量共同参与规划实施,不断凝聚社会各界对城乡社区发展治理的价值认同和情感认同。
名词解释
社区发展治理:是指在中国共产党的领导下,坚持以人民为中心的发展思想,坚持将发展与治理一体推进,以城乡社区为基本单元,统筹自治、法治、德治,通过体制机制创新,整合政府、市场、社会等各方资源力量,组织发动居民和其他各类主体广泛参与,建设人人有责、人人尽责、人人享有的社会治理共同体,协调推进高质量发展、高效能治理、高品质生活,实现城市共建共治共享的活动。
幸福美好公园社区:是指人城境业高度和谐统一的公园城市新型功能单元,是空间融合、功能复合、要素聚合、价值和合、治理耦合的城乡社区发展治理共同体。
社区商业:是指以周边社区人群、产业人群及旅居人群为主要服务对象,以满足人群基本生活消费为基础,融合公共服务、文化休闲、社区交往等多元功能的属地型商业。
社区科创空间:是指集研发设计、创新转化、场景营造、社区服务等功能为一体,既是产业基础能力和公共服务平台的主要承载区,也是未来产业生态功能和新市民生活空间的集中展示区。
社会企业:是指经企业登记机关登记注册,以协助解决社会问题、改善社会治理、维护社区利益或者服务弱势和特殊群体为宗旨和首要目标,以创新商业模式、市场化运作为主要手段,所得盈利按照其社会目标再投入自身业务、所在社区或者公益事业,且社会目标持续稳定的特定企业类型。
社区社会企业:是指由城镇社区居民委员会发起设立,以社区党组织为引领、居委会为主导、社区资源活化利用为路径、实现社区公共利益为导向、服务社区居民为目标,国有资本、社会资本参股的混合所有制新型社区经济组织。
社区社会组织:是指由居民发起成立,在社区开展为民服务、公益慈善、邻里互助、文体娱乐和农村生产技术服务等活动的社会组织。
信托制物业服务模式:是指以小区业主大会为委托人、物业企业为受托人、业主为受益人,将物业费、小区公共收益等设立为信托基金,归全体业主所有,由物业企业从中提取一定比例作为保障款,用于一线员工的补贴及小区维修基金,以此构成业主信任物业企业、物业企业忠诚业主的新型信任体系。
15分钟社区生活服务圈:是指城市居民15分钟步行或者农村居民15分钟骑行可达范围内,配备生活所需基本服务功能与公共活动空间的社区生活单元。
社区综合体:是指集社区管理、便民服务、文化体育、医疗养老等多种公共服务与生活服务于一体的社区“一站式”综合服务设施,是提升社区生活品质,满足人民群众对美好生活向往的重要载体。
TOD:是指以公共交通为导向的发展模式,是实现公共交通使用最大化的一种居民区或者商业区的规划设计方式。
EPC+O模式:是指基础设施项目从设计、采购、施工到运营一体化的总承包模式,通过该种整合方式能有效提高项目的运营效率,降低全生命周期的成本。
四议两公开:是指村(社区)重大事项都必须在村(社区)党组织领导下,按照“四议”“两公开”的程序决策实施。“四议”,党支部会提议、“两委”会商议、党员大会审议、村(居)民代表会议或村(居)民会议决议;“两公开”,决议公开、实施结果公开。
邮编:266109 电话:0532-58957727 邮箱:qnxczxxy@163.com 地址:山东省 青岛市 长城路700号
鲁ICP备13028537号 -5 鲁公网安备 37021402000104号版权所有:yl23411永利(集团)有限公司官网 网络信息员:0532-86550515